○塩竈市空家等対策の推進に関する条例施行規則
令和7年10月14日
規則第87号
(目的)
第1条 この規則は、空家等対策の推進に関する特別措置法(平成26年法律第127号。以下「法」という。)及び塩竈市空家等対策の推進に関する条例(令和5年条例第3号。以下「条例」という。)の施行に関し必要な事項を定めるものとする。
(定義)
第2条 この規則において使用する用語は、条例において使用する用語の例による。
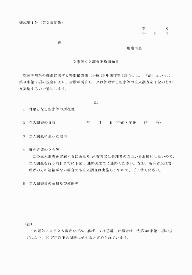
(立入調査)
第3条 市長は、法第9条第2項に規定する立入調査を行おうとするときは、立入調査の5日前までに空家等立入調査実施通知書(様式第1号)により、所有者等に通知しなければならない。ただし、当該所有者等に対し通知することが困難であるときは、この限りではない。
2 法第9条第4項に規定する、立入調査における身分を示す証明書は、身分証明書(様式第2号)とする。
(管理不全空家等の所有者等に対する指導)
第4条 法第13条第1項の規定による指導は、管理不全空家等に係る指導書(様式第3号)により行うものとする。
(管理不全空家等の所有者等に対する勧告)
第5条 法第13条第2項の規定による勧告は、管理不全空家等に係る勧告書(様式第4号)により行うものとする。
(特定空家等の所有者等に対する助言又は指導)
第6条 法第22条第1項の規定による助言又は指導は、特定空家等に係る助言・指導書(様式第5号)により行うものとする。
(特定空家等の所有者等に対する勧告)
第7条 法第22条第2項の規定による勧告は、特定空家等に係る勧告書(様式第6号)により行うものとする。
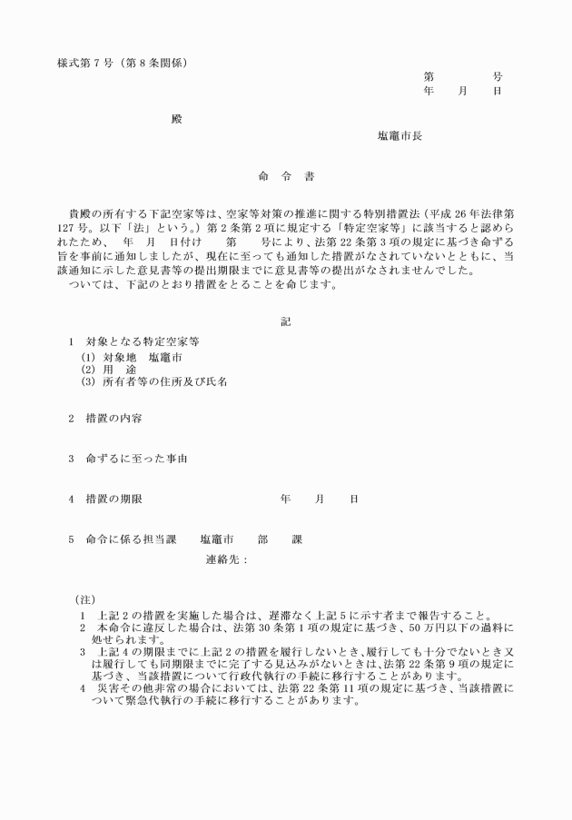
(特定空家等の所有者等に対する命令)
第8条 法第22条第3項の規定による命令は、命令書(様式第7号)により行うものとする。
6 法第22条第13項の規定による公示は、標識(様式第12号)又は市ホームページ等への掲載により行うものとする。
(代執行の手続等)
第9条 法第22条第9項の規定による代執行を行う場合における行政代執行法(昭和23年法律第43号)第3条第1項の規定による戒告は、戒告書(様式第13号)により行うものとする。
3 行政代執行法第3条第2項の規定による通知は、代執行令書(様式第14号)により行うものとする。
4 行政代執行法第4条に規定する証票は、行政代執行責任者証(様式第15号)とする。
5 行政代執行法第5条に規定する納付の命令は、代執行費用納付命令書(様式第16号)により行うものとする。
(緊急代執行の手続等)
第10条 法第22条第11項の規定による緊急代執行を行おうとするときは、緊急代執行通知書(様式第17号)により、所有者等に通知するものとする。ただし、当該所有者等に対し通知することが困難であるときは、この限りではない。
2 行政代執行法第4条に規定する証票は、緊急代執行責任者証(様式第18号)とする。
3 法第22条第11項の規定による緊急代執行を行ったときは、緊急代執行実施通知書(様式第19号)により通知するものとする。
4 行政代執行法第5条に規定する納付の命令は、緊急代執行費用納付命令書(様式第20号)により行うものとする。
(管理不全空家等及び特定空家等の認定の取消)
第11条 市長は、管理不全空家等において、その所有者等が法第13条第1項及び第2項の規定による指導又は勧告に係る措置を実施したことが確認された場合は、その認定を取り消し、管理不全空家等認定取消通知書(様式第21号)により通知するものとする。
2 市長は、特定空家等において、その所有者等が法第22条第1項から第3項までの規定による助言若しくは指導、勧告又は命令に係る措置を実施したことが確認された場合は、その認定を取り消し、特定空家等認定取消通知書(様式第22号)により通知するものとする。
(その他)
第13条 この規則に定めるもののほか、法及び条例の施行に関し必要な事項は、市長が別に定める。
附則
この規則は、公布の日から施行する。




























