○塩竈市移住支援金支給要綱
令和元年9月25日
告示第76号
(目的)
第1条 市は、移住を希望する者の移住経費の負担を軽減するため、東京圏(埼玉県、千葉県、東京都及び神奈川県をいう。以下同じ。)から塩竈市へ移住する者に対し、予算の範囲内において移住支援金(以下「支援金」という。)を支給するものとし、その支給等に関しては、宮城県移住支援事業・マッチング支援事業・地方移住支援窓口機能強化事業実施要領(以下「県実施要領」という。)及び塩竈市補助金の交付の手続等に関する規則(平成17年規則第8号)に定めるもののほか、この要綱の定めるところによる。
(令3告示66・令4告示74・一部改正)
(1) 世帯での移住の場合 1,000,000円
(2) 単身での移住の場合 600,000円
(3) 18歳未満の世帯員を帯同して移住する場合の加算 1,000,000円(18歳未満の世帯員一人につき)
(令4告示74・令5告示107・一部改正)
(対象者要件)
第3条 支援金の支給の対象となる者は、次の各号のいずれにも該当する者とする。
(1) 県実施要領第5の1(1)①(ア)に該当すること。
(2) 令和7年4月1日以降に塩竈市に転入したこと。
(3) 支援金の申請時において、転入後1年以内であること。
(4) 塩竈市に支援金の申請日から5年以上、継続して居住する意思を有していること。
(5) 暴力団等の反社会的勢力又は反社会的勢力と関係を有する者でないこと。
(6) 日本人である、又は外国人であって、出入国管理及び難民認定法(昭和26年政令第319号)に定める「永住者」、「日本人の配偶者等」、「永住者の配偶者等」、「定住者」、及び日本国との平和条約に基づき日本の国籍を離脱した者等の出入国管理に関する特例法(平成3年法律第71号)に定める「特別永住者」のいずれかの在留資格を有すること。
(7) 過去10年以内に申請者を含む世帯員として移住支援金を受給していないこと。ただし、移住支援金を全額返還した場合や過去の申請時に18歳未満の世帯員だった者が、5年以上経過し、18歳以上となり、宮城県及び市町村が認める場合を除く。
ア 塩竈市へ過去2年以上ふるさと納税で寄附をした者
イ 塩竈市が参加する事業(移住・定住関連)の相談ブースで移住相談をした者(名前や住所などの履歴がある場合に限る)
ウ 塩竈市に居住経験のある者
エ 塩竈市に3親等以内の親族がいる者
オ 農林水産業に就業する者
カ 水産加工業に就業する者
キ 塩竈市において、地域づくり団体等が関わる地域づくり活動や地域課題の解決に向けた取組に恒常的に参加しており、移住後も継続する意向がある者
(9) その他塩竈市及び宮城県が支援金の対象として不適当と認めた者でないこと。
(10) 世帯での移住による者にあっては、県実施要領第5の1(1)①(エ)に該当すること。
(11) 18歳未満の世帯員の加算を申請する場合にあっては、県実施要領第5の1(1)①(オ)に該当すること。
(令3告示66・令4告示74・令5告示107・令5告示259・令7告示117・令7告示244・一部改正)
(支給の申請)
第4条 支援金の支給を受けようとする者(以下「申請者」という。)は、転入後1年以内に、次の各号に定める書類を、市長に提出しなければならない。
(1) 全員が提出必須の書類
ア 移住支援金支給申請書兼実績報告書(様式第1号)
イ 写真付き身分証明書の写し
ウ 移住元の住民票の除票の写し(世帯全員分)
エ 塩竈市の住民票の写し(発行後3か月を経過しないものに限る。世帯での移住の場合は、続柄記載の世帯全員分)
オ 請求書及び振込先の預金通帳又はキャッシュカードの写し
(2) 東京23区以外の東京圏から東京23区へ通勤をしていた者のみ提出が必要な書類
ア 東京23区で勤務していた企業等の就業証明書等(移住元での在勤地、在勤期間及び雇用保険の被保険者であったことを確認できる書類)
(3) 東京23区以外の東京圏から東京23区へ通勤をしていた法人経営者又は個人事業主のみ提出が必要な書類
ア 開業届出済証明書等(移住元での在勤地、在勤期間を確認できる書類)
(4) 東京23区以外の東京圏から東京23区への通学期間を本事業の移住元としての対象期間に参入する場合のみ提出が必要な書類
ア 卒業証明書等(在学期間や卒業校を確認できる書類)
イ 東京23区で勤務していた企業等の就業証明書等(移住元での在勤地、在勤期間及び雇用保険の被保険者であったことを確認できる書類)
(5) 18歳未満の世帯員の加算を申請する場合に必要な書類
ア 移住元の住民票の除票の写し(ただし、転入時点において胎児であった場合は母子健康手帳の写し)
(6) 就業に関する要件の申請者のみ提出が必要な書類
ア 就業証明書(移住支援金の申請用)(様式第2―1号)
(7) テレワークに関する要件の申請者のみ提出が必要な書類
ア 就業証明書(移住支援金の申請用(テレワーク用))(様式第2―2号)
(8) 支援金(起業の場合)申請者のみ提出が必要な書類
ア 起業支援金の交付決定通知書の写し
(9) 関係人口に関する要件の申請者のみ提出が必要な書類
ア 照会に同意する同意書
(令3告示66・令4告示74・令5告示107・令5告示259・令7告示117・一部改正)
(令5告示107・一部改正)
(支給の方法)
第6条 市長は、支援金の全額を一括で支給するものとする。
2 前項の支給は、原則として、口座振込とする。
(令7告示117・一部改正)
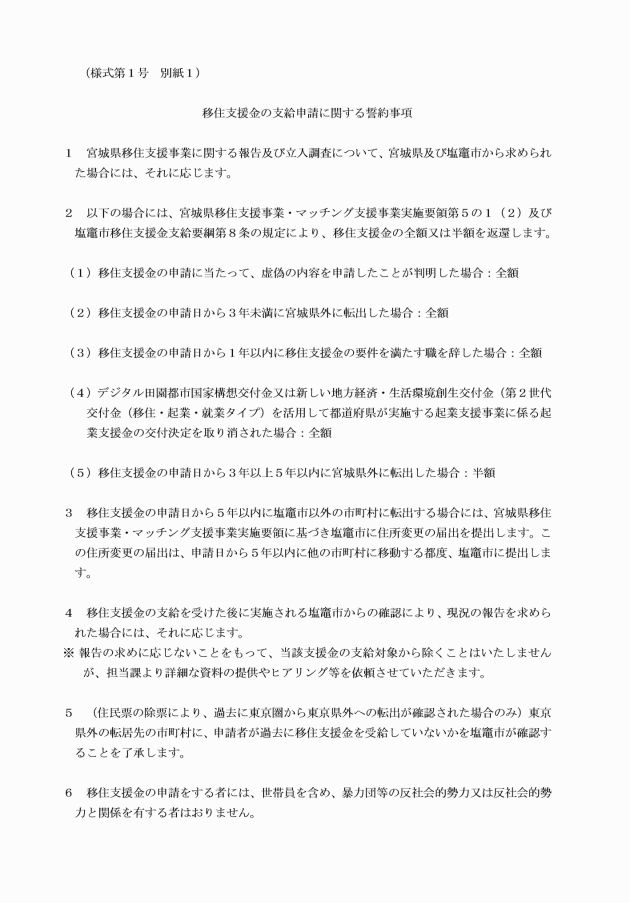
(支給の決定の取消し等)
第7条 市長は、第5条の規定により支援金の支給の決定を受けた者が、偽りその他不正の手段により支援金の支給を受けたと認められるときは、支給決定を取り消すものとする。
(1) 虚偽の申請等をした場合
(2) 支援金の申請日から3年経過前に塩竈市から宮城県外に転出した場合
(3) 支援金の申請日から1年以内に支援金の要件を満たす職を辞した場合(就業の場合に限る。)
(4) 起業支援事業に係る交付決定を取り消された場合
(5) 支援金の申請日から3年以上5年以内に塩竈市から宮城県外に転出した場合
(令3告示66・令5告示107・令7告示117・一部改正)
(1) 就業先の企業等が倒産したとき。
(2) 精神又は身体に著しい障がいが発生し、かつ、塩竈市の居住継続が医療行為の妨げになると認められるとき。
(3) 災害その他やむを得ない事由が生じた場合で市長が認めるとき。
(令5告示107・令7告示117・一部改正)
(住所変更の届出)
第10条 支援金の申請日から5年以内に他の市町村へ転出するときは、宮城県移住支援事業に係る住所変更届(様式第7号)を市長に提出しなければならない。
(令5告示107・一部改正)
(調査)
第11条 市長は、支援金が適切に支給されたかどうか及び支援金の支給の効果を確認するため、受給者に対し関係書類の提示を求め、又は職員に関係する場所への立入調査を行うことができる。
(令5告示107・一部改正)
(委任)
第12条 この要綱に定めるもののほか、支援金の支給等に関し必要な事項は、市長が別に定める。
附則
1 この要綱は、令和元年10月1日から施行し、令和元年度予算に係る支援金に適用する。
2 この要綱は、次年度以降の各年度において、当該支援金にかかる予算が成立した場合に、当該支援金にも適用する。
附則(令和3年3月告示第66号)
この告示は、令和3年4月1日から施行する。
附則(令和4年3月告示第74号)
この告示は、令和4年4月1日から施行する。
附則(令和5年3月告示第107号)
(施行期日)
1 この告示は、令和5年4月1日から施行する。
(経過措置)
2 改正後の第2条第3号の規定は、この告示の施行の日以後に塩竈市へ移住する者に支給する支援金について適用する。
附則(令和5年6月告示第259号)
この告示は、令和5年6月23日から施行する。
附則(令和6年3月告示第103号)
この告示は、令和6年4月1日から施行する。
附則(令和7年3月告示第117号)
(施行期日)
1 この告示は、令和7年4月1日から施行する。
(経過措置)
2 この告示による改正後の塩竈市移住支援金支給要綱の規定は、この告示の施行の日以後に塩竈市に転入した者について適用し、同日前に塩竈市に転入した者については、なお従前の例による。
附則(令和7年6月告示第244号)
(施行期日)
1 この告示は、令和7年7月1日から施行する。
(経過措置)
2 この告示による改正後の塩竈市移住支援金支給要綱の規定は、この告示の施行の日以後に塩竈市に転入した者について適用し、同日前に塩竈市に転入した者については、なお従前の例による。
(令7告示117・全改)




(令7告示117・全改)

(令7告示117・全改)

(令7告示117・全改)

(令7告示117・全改)



(令3告示66・令7告示117・一部改正)

(令7告示117・一部改正)

(令3告示66・一部改正)
